跳到主要內容區塊
您的瀏覽器不支援JavaScript功能,若網頁功能無法正常使用時,請開啟瀏覽器JavaScript狀態
:::
網站導覽
|
檢索查詢
|
相關連結
|
回首頁
公布欄
話說埔鹽
公所簡介
鄉民代表會
便民服務
觀光遊憩
民意交流
行政透明專區
公布欄
最新消息
招、決標公告
招標公告
決標公告
評選結果公告
徵才公告
惜物網拍賣
藝文公告
員工專欄
行事曆
話說埔鹽
沿革歷史
地理環境
地名由來
交通水利概況
產業概況
鄉徽鄉歌
各村介紹
社區發展
公所簡介
埔鹽大家長
鄉長簡介
歷屆鄉長
公所組織圖
通訊一覽表
公所位置圖
單位榮譽榜
鄉立圖書館
關於圖書館
辦法與規則
讀者服務
活動成果
相關出版品
連結書籤
鄉立幼兒園
幼兒園簡介
專業師資群
申請補助項目
優質教育環境
宣導資料
清潔隊
清潔隊簡介
服務項目
垃圾清運資訊
宣導資料
殯葬管理所
服務項目
申辦流程及聯絡方式
收費標準
櫃位查詢及配置圖
防弊申訴
法規及表格下載
鄉民代表會
代表會簡介
代表介紹
歷屆代表會
議事日程表
議事錄
會議錄音檔
會議紀錄
便民服務
服務台介紹
服務項目
表單下載
線上申辦
道路修護
垃圾清運
進度查詢
觀光遊憩
觀光導覽圖
特色公園ㄧ日遊
青春活力自行車道
主題旅遊
自然景觀
休閒農業
美食小吃
古厝傳情
寺廟巡禮
埔鹽好行~糥米原鄉尋寶趣
民意交流
留言版
鄉長信箱
我要寫信
案件查詢
未確認信件
常見問題
行政透明專區
中央法規及地方自治法規
組織職掌及聯絡資訊
防災專區
即時影像
各界善心捐贈
業務公告及宣導
民政課
財政課
建設課
社政課
農業課
人事室
主計室
行政室
清潔隊
殯葬所
幼兒園
圖書館
補助公告專區
主計相關資訊
會計制度
預算
決算
會計月報
半年結算報告
統計年報
「全民+1 政府相挺」普發現金專區
支付或接受補助
公共債務訊息
對代表所提地方建設建議事項處理明細表
公職人員利益衝突迴避法身分關係公開專區
資通安全政策
廉政專區
公共設施維護管理資訊專區
政策宣導執行專區
相關連結
相關連結
檢索查詢
檢索方式說明
全文檢索
分類檢索
網站導覽
網站導覽
隱私權政策
網站安全政策
政府網站資料開放宣告
English
:::
公布欄
最新消息
招、決標公告
招標公告
決標公告
評選結果公告
徵才公告
惜物網拍賣
藝文公告
員工專欄
行事曆
:::
首頁
>
公布欄
>
最新消息
最新消息
友善列印
[CTRL]+[P]列印
社群分享
分享到Facebook(另開新視窗)
分享到Line(另開新視窗)
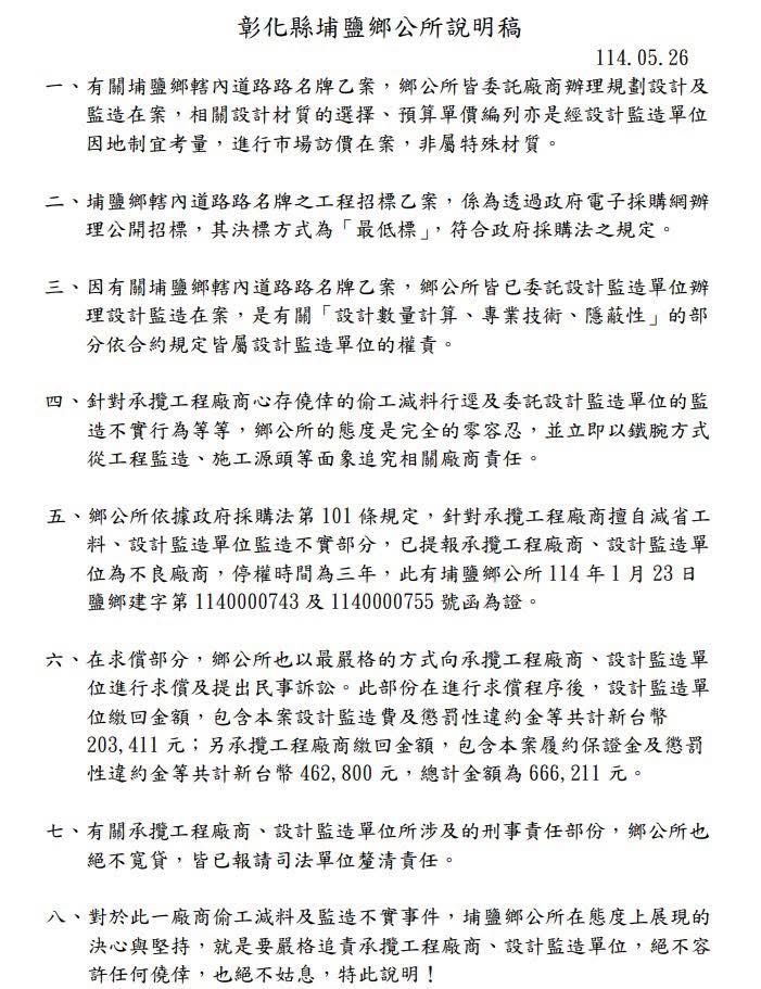
埔鹽鄉轄內道路路名牌乙案說明稿
公布日期:2026-03-23
公布單位
:行政室
最後異動時間:
2026-03-23 上午 11:34:18
您的瀏覽器,不支援script語法,若您的瀏覽器無法支援,請按鍵盤上的alt鍵+左鍵 回上一頁
回上頁
分享到Facebook(另開新視窗)
分享到Line(另開新視窗)
TOP